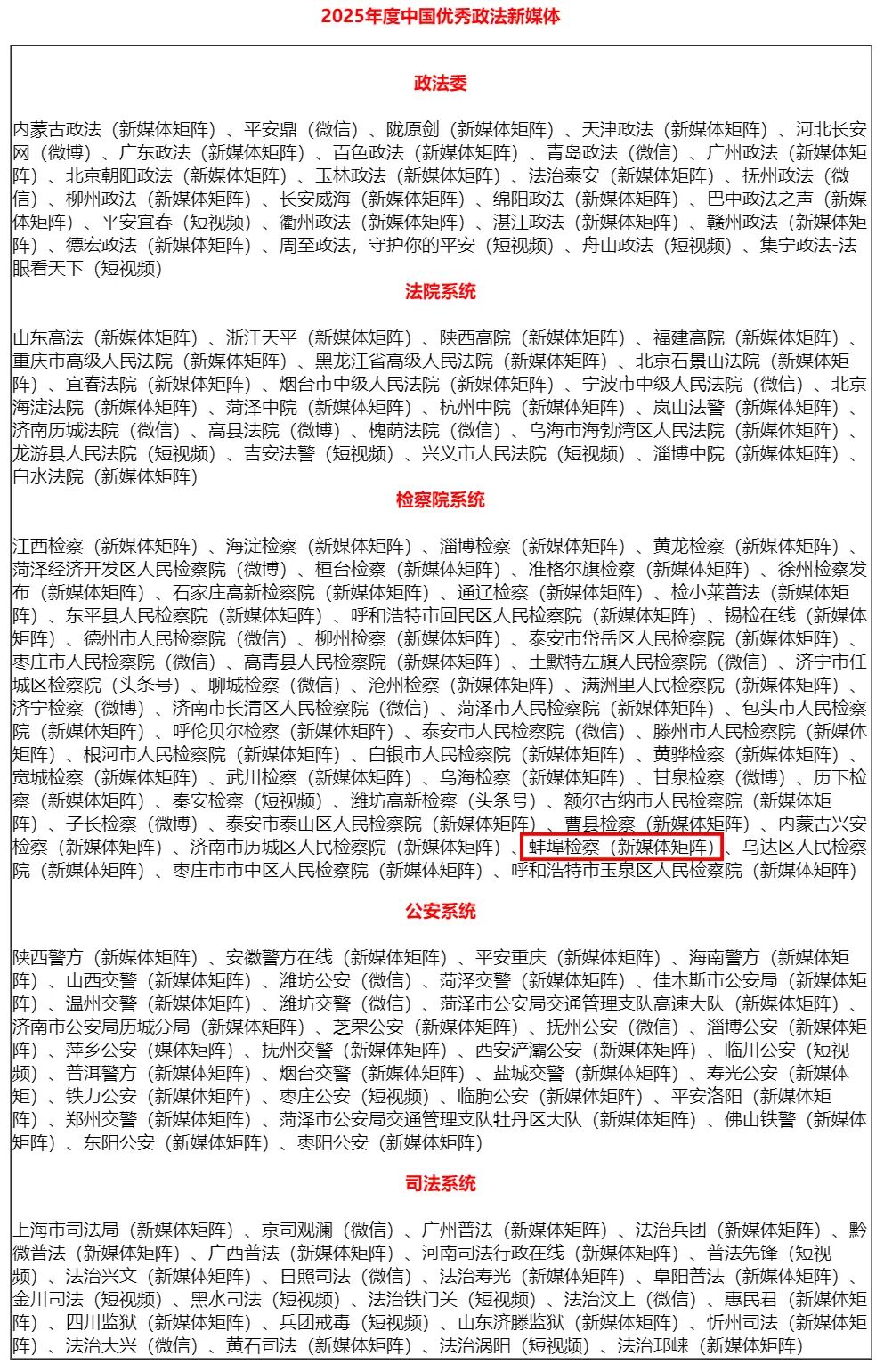
近日,中国信息化研究与促进网发布2025年中国优秀“互联网+政法服务”平台综合影响力评估报告,其中,安徽省人民检察院门户网站、合肥市人民检察院门户网站获评“2025年度中国优秀政法网站”,蚌埠检察(新媒体矩阵)获评“2025年度中国优秀政法新媒体”。
本次评估由中国信息化研究与促进网(以下简称:促进网)联合国衡智慧移动大数据联盟、太昊国际智库(互联网+AI大数据评估评级)等专业权威机构于今年8月正式启动,这是在连续二十四年组织开展中国优秀政务平台推荐及综合影响力评估(含三年政法专项)的基础上,连续第十年组织开展全国“互联网+政法服务”平台综合影响力评估。本次评估所覆盖的“互联网+政法服务”平台范围主要包括中央和地方各级政法委、法院、检察院、公安厅(局)、司法厅(局)等政法部门网站及微博、微信、头条号、短视频等政法新媒体。
2025年度中国优秀政法网站
评估要点:2025年中国优秀政法网站依据全国政法网站评估指标,结合Tahaoo互联网+政法服务评级指数及信息发布、政法服务、互动交流、网民体验、创新发展以及综合影响力等指标评定。

2025年度中国优秀政法新媒体
评估要点:2025年中国优秀政法新媒体(含微博、微信、头条号、短视频等,同一单位同时开通并运营多个新媒体平台账号统一命名为“新媒体矩阵”,单个平台账号上榜标注平台名称)是根据Tahaoo互联网+政法服务评级指数结合政法服务度指数、政法引导力指数、政法专业度指数、社交网络度指数、综合影响力指数以及智慧创新力指数等指标综合评定。
