网站无障碍
本站已支持IPv6网络
首 页
走进皖检
检察要闻
检务公开
检察业务
队伍建设
科技强检
检察专题
网上接待厅
省院简介
院领导介绍
机构职能
检察官名录
检察指南
重大部署
专项活动
新闻发布会
工作报告
法规速递
法律文书公开
重大案件发布
部门预决算
申诉审查
刑事检察
民事行政检察
公益诉讼检察
地方动态
检察风采
检察文化
基层院建设
党风廉政建设
举报申诉须知
12309中国检察网
检察长信箱
网上申诉
在线法律咨询
违法违纪投诉
代表委员联络平台
服务民营企业邮箱
当前位置:
首页
>>
普法宣传
普法宣传
【国家网络安全宣传周】这些网络安全知识不可不知
时间:2024-09-12 作者: 新闻来源: 【字号:
大
|
中
|
小
】
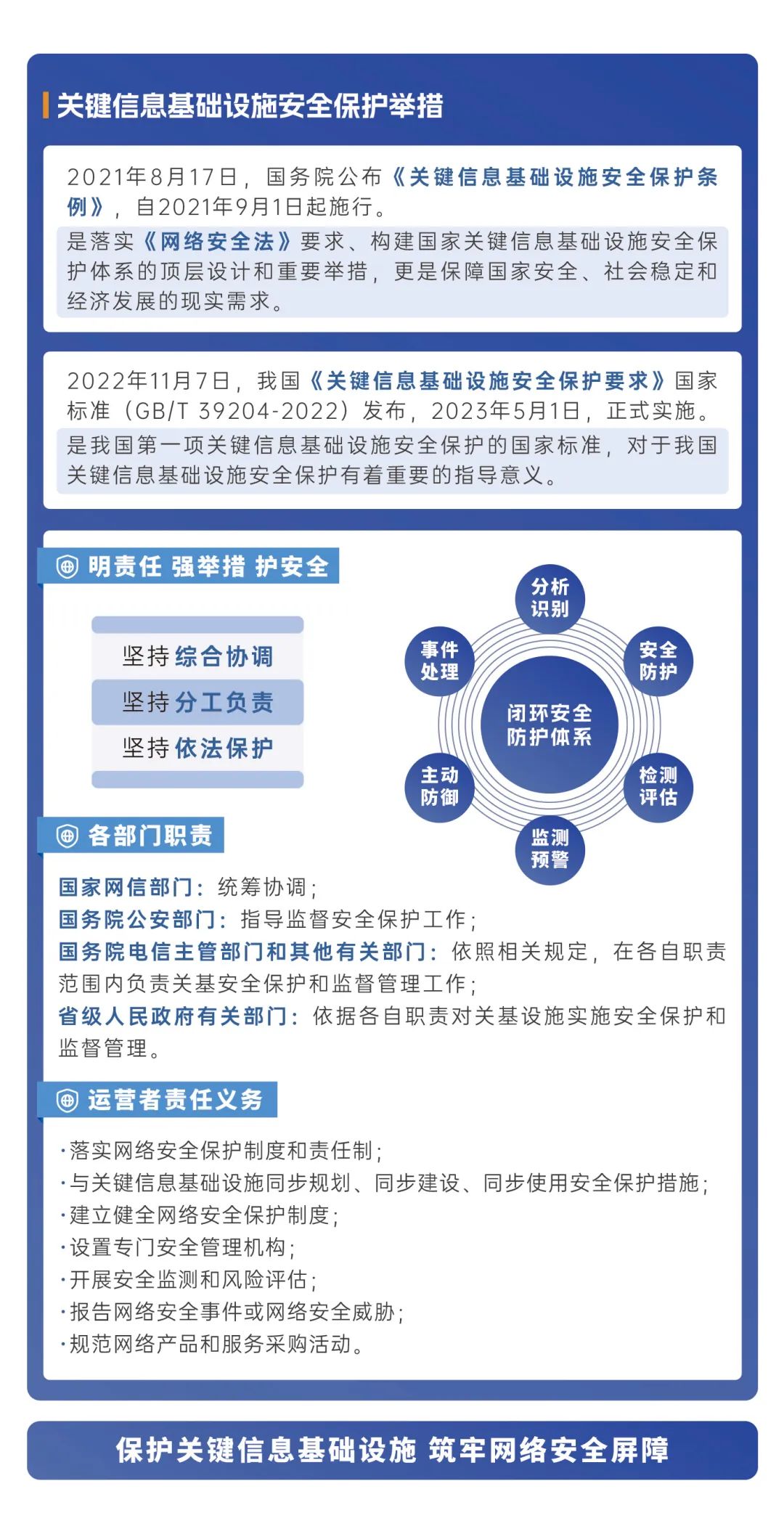
2024年国家网络安全宣传周于9月9日至15日在全国范围举行。
网络安全知识手册
正式发布
开启网络安全知识学习之旅吧!
安徽各地市检察院门户网站
合肥市院
淮北市院
亳州市院
宿州市院
蚌埠市院
阜阳市院
淮南市院
滁州市院
六安市院
马鞍山市院
芜湖市院
宣城市院
铜陵市院
池州市院
安庆市院
黄山市院
友情链接
最高人民检察院
安徽省司法厅
法治网
安徽省政府网
检察日报
人民网
安徽法院网
正义网
新华网
安徽公安网
安徽长安网
中安在线