突然收到可疑短信要求点击链接?
对方让我提供验证码?
有渠道挣钱,稳赚不赔?
......
往常池小检看到这些话术时
按照惯例
会先写脚本、再拍普法短剧
或是检察官释法说理
内容一定通俗易懂
看完一定明明白白

这次池小检想紧跟潮流
能不能利用AI普法呢?
一起deepseek一下
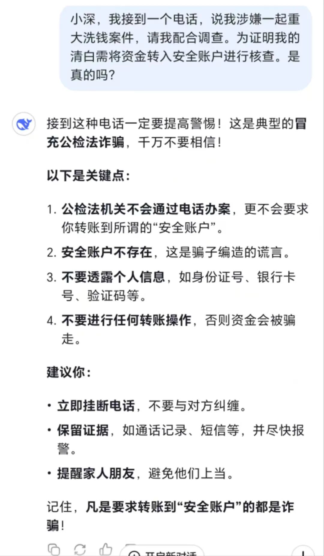
情景1 冒充公检法诈骗
这里是XX市公安局,您涉嫌一起重大洗钱案件,请配合调查。为证明您的清白,需将资金转入安全账户进行核查。

情景2 冒充客服退款
您好,我是XX网购平台客服,您购买的商品存在质量问题,现为您办理退款。请点击链接填写信息并提供验证码。


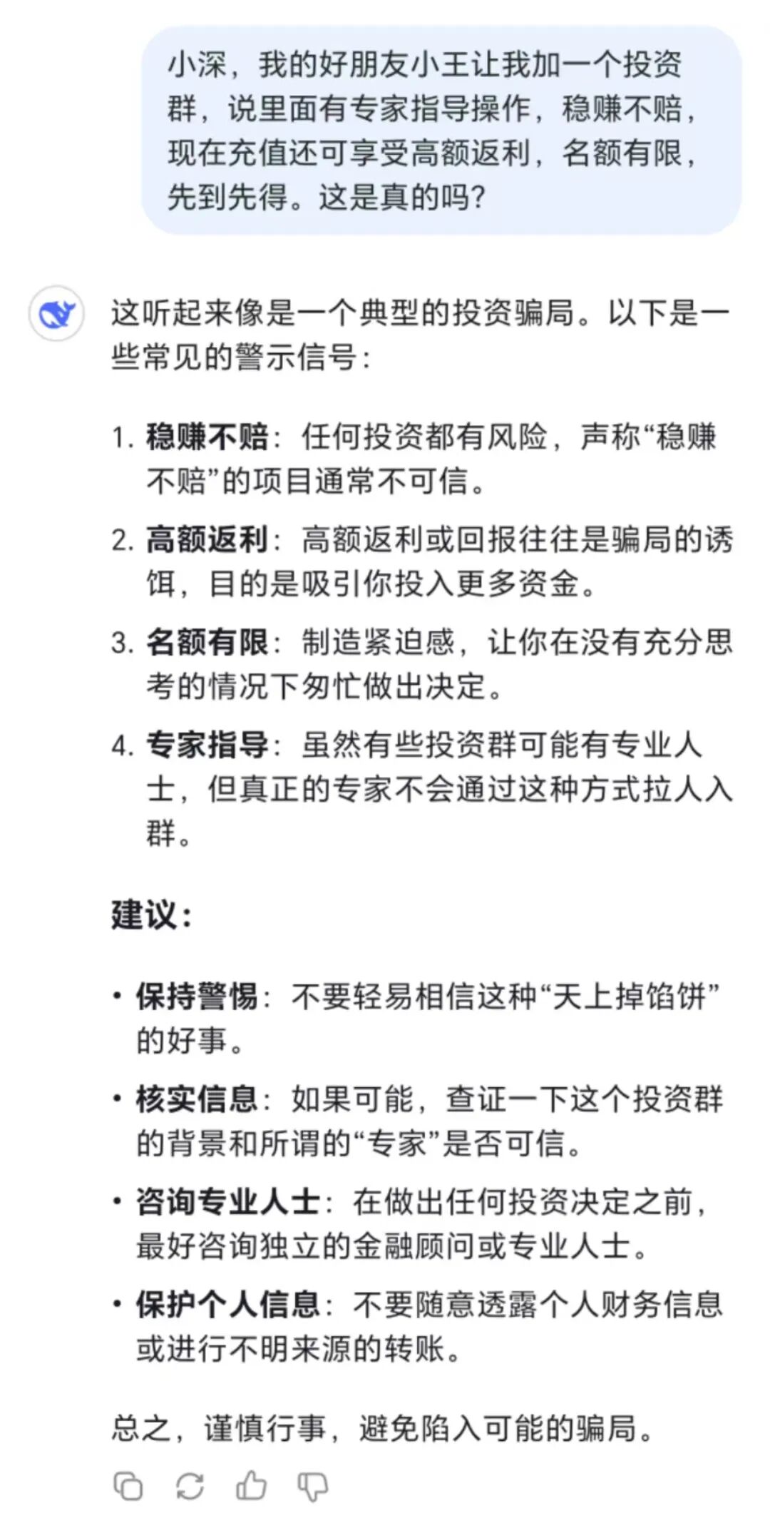
情景3 虚假投资理财

小王
兄弟,我最近找了个生财的路子,操作简单,只要加到这个投资群,里面的专家指导,保你稳赚不赔。现在充值还可享受高额返利,名额有限,先到先得,我已经试过,挣了一笔。

情景4:冒充熟人借款

我是小王,借钱急用。请转账至XXXX账户,回去马上还你。

那么,当遭遇电信诈骗时
应该怎么办呢?


池小检为deepseek点赞
每一次回答都全面周到、专业易懂
真是随身携带的普法好帮手

以上4种情景
只是诈骗分子套路中的一小部分
事实上电信诈骗手段层出不穷
池小检希望通过这次AI普法
能够让大家提高防范意识
远离电信诈骗
保护好自己的财产安全
记住
一旦难分真假
拨打110最放心!